PlexusAV P-AVN-WP301H-US-B 2-Gang HDBaseT 3.0 Auto-Switching Wallplate with HDMI and USB-C Input - Black

ITEM #: PLX-AVNWP301HUSB MFG #: P-AVN-WP301H-US-B

Primary Image
  • Product Image Thumbnail 1 of 4
  • Product Image Thumbnail 2 of 4
  • Product Image Thumbnail 3 of 4
  • Product Image Thumbnail 4 of 4
Free Shipping with $49 Minimum Order

Our Price:

$775.00

Availability: In Stock - Ships Factory Direct, Typically in 6 Business Days.
Please Email, Chat or Call (800) 522-2025
iAvailability Description Popup


P-AVN-WP301H-US-B - Overview

Flawless Video Performance with Smart Simple Switching

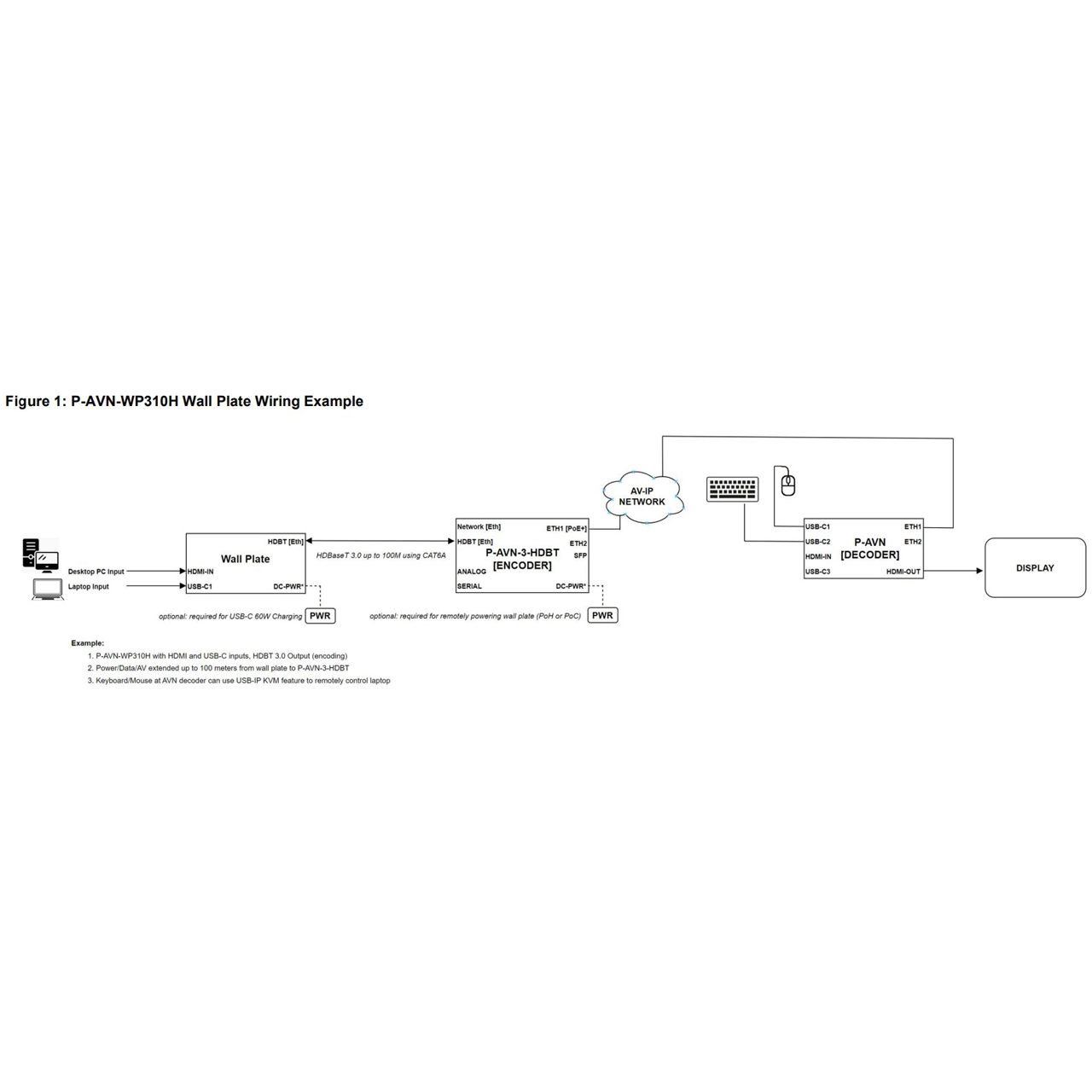
The PlexusAV P-AVN-WP301H-US-B is a HDBaseT wall plate that delivers a seamless connectivity experience with both a full-sized HDMI input (with locking connector), versatile USB-C input, and intelligent input auto-switching. This USB-C input supports up to 60W charging (when powered), ethernet connectivity, and reliable performance with active cooling. Built on HDBaseT 3.0 technology, it extends uncompressed, zero-latency video without relying on IP compression, ensuring pristine image quality. Designed in a sleek Decora-style form factor (available in both US and EU/UK-W sizes) with black or white color options, the wall plate integrates effortlessly into any room design. Optimized for the PlexusAV P-AVN-3-HDBT IPMX gateway transceiver, yet fully compatible with other HDBaseT 3.0 devices, this wall plate is a future-ready solution for professional AV installations.

  • Features:

    • Simplify classroom and lecture hall connectivity with intuitive HDMI and USB-C inputs
    • Enable seamless collaboration across conference rooms, huddle spaces, and executive suites
    • Reduce cable clutter while powering laptops and tablets with up to 60 W USB-C charging and integrated Ethernet pass-through
    • Provide secure, standards-based HDBaseT 3.0 connectivity for courtrooms, municipal offices, and command centers requiring reliable AV performance
    • Deliver guest-ready HDMI and USB-C connectivity for presentations and live events
    • Delivers true uncompressed 4K60 video and embedded audio with zero latency
    • Pristine image quality from in-room devices to the network backbone
    • Cooling and commercial-grade components support continuous operation
    • Full-size HDMI and USB-C ports support both modern and legacy sources
    • Automatic source detection with manual push-button control
    • Combines power, data, and video transmission through one connection
     
  • Specifications:

      Back of Plate
    • HDBaseT 3.0 Output:
      - HDBaseT I/O Port: Wires to the P-AVN-3-HDBT RJ45 port labeled "HDBT"
    • DC Power Jack:
      - 2-Pin Phoenix Port: 24V 3A DC Power Input (for 60W USB-C charging)

      Front Panel
    • Source Button: Press to switch between USB-C or HDMI inputs
    • USB-C: 1x USB-C female port with locking connector and LED status light
    • HDMI: 1x HDMI female port with locking connector and LED status light

      Audio Support
    • Audio Signal Type:
      - HDMI Embedded Audio
      - USB-C Embedded Audio

      Management and Control
    • USB-C Service Port: Command Line/Advanced Configuration

      Dimensions and Power
    • Size: 4.13" x 6.69" x 10.63" (105mm x 170mm x 270mm)
    • US Form Factor Requirements:
      - Standard US Dual-Gang Outlet/Junction-Box (4.5" x 4.5" on faceplate)
      - DC Power Supply: 12V DC/5A 120V - 240V Ranging Power (Power "Brick" style with 2-pin Phoenix Plug)

      Video Input Formats (HDMI In/USB-C)
    • 3840x2160p @ 60, 50, 30, 25
    • 2560x1600p @ 60*
    • 2560x1440p @ 60*
    • 2560x1080p @ 60*
    • 1920x1200p @ 60*
    • 1920x1080p @ 60, 50, 30, 25
    • 1680x1050p @ 60*
    • 1600x1200p @ 60*
    • 1440x900p @ 60*
    • 1280x1024p @ 60*
    • 1024x768p @ 60*
    • 1280x720p @ 60, 50
    • 800x600p @ 60
    • 640x480p @ 60*
      *Supported in upcoming release. Subject to change.
     
  • Item Includes:

    • 1x P-AVN-WP301H-US-B 2-Gang HDBaseT 3.0 Wallplate
     
  • Warranty:

    • 3 Year Limited Warranty
     

P-AVN-WP301H-US-B - Required Accessories

    California Residents:
    WARNING:
    Cancer and Reproductive Harm - www.P65Warnings.ca.gov